Sierra Blaster PCB

Case Study

Sierra Blaster — Reengineering a 30-Year-Old Legend

When legacy hardware meets modern engineering discipline, something special happens.

Some products are born new.

Others earn their reputation over decades.

 

Sierra Blaster belonged to the second category.

 

For over 30 years, it had been trusted in the field — breaking rock, moving mountains, and getting real work done. But under the hood?

Time had caught up.

"The product worked — but it wasn't ready for the future."

THE REALITY CHECK

This wasn't a startup with a sketch and a dream.

This was a proven, revenue-generating product with a loyal market and zero tolerance for mistakes.

 

The challenge wasn't invention.

 

It was reinvention without breaking trust.

 

We had to:

 

  • Respect 30 years of field success
  •  

  • Modernize electronics without changing core behavior
  •  

  • Improve safety, consistency, and test repeatability
  •  

  • Prepare the product for real, scalable manufacturing
  •  

 

No shortcuts. No cosmetic fixes.

"It wasn't broken — but it wasn't controlled."

OPENING THE BLACK BOX

The first step was uncomfortable — and necessary.

 

We tore everything down.

 

Old PCBs.

Legacy wiring paths.

Assumptions that had "always worked."

 

We mapped the entire electrical behavior from trigger to discharge, documenting waveforms, tolerances, and edge cases that had never been formally captured before.

 

What we found was eye-opening:

 

  • Variability between units
  •  

  • Aging component dependencies
  •  

  • Test procedures that relied on intuition instead of instrumentation
  •  

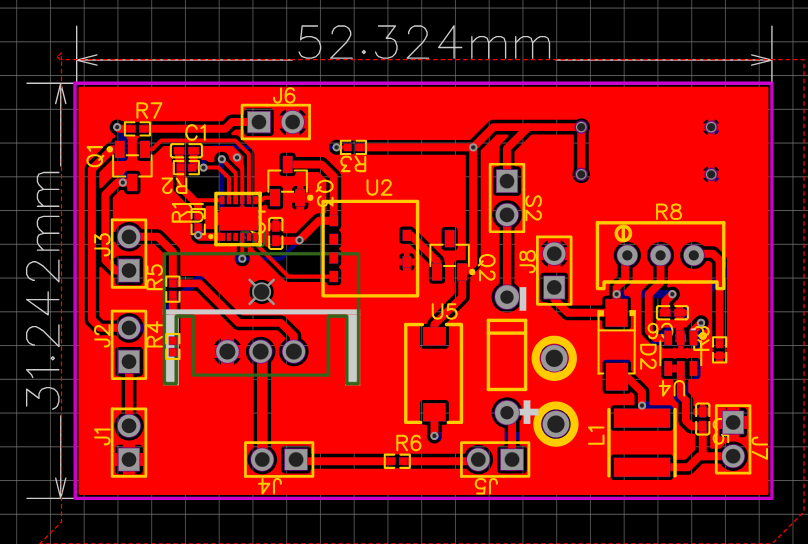
REENGINEERING THE CORE

This is where engineering discipline took over.

 

We redesigned the PCB architecture from the ground up while preserving the exact functional intent of the original system.

 

That meant:

 

  • Modern component selection with better availability and tighter tolerances
  •  

  • Cleaner, more predictable discharge paths
  •  

  • Improved layout for electrical stability and repeatability
  •  

  • Built-in test points designed for manufacturing, not just prototyping
  •  

 

Nothing flashy.

Everything intentional.

"Great engineering isn't about starting from zero. It's about knowing what not to break."

Electronics Engineering Lab

BATCHES, FEEDBACK, ITERATION

We didn't jump straight to mass production.

 

We ran test batches.

Then smaller batches.

Then refined again.

 

Every batch tightened:

 

Assembly process

Component sourcing discipline

Final QC procedures

 

Each iteration reduced variance.

Each iteration increased confidence.

 

Quality wasn't declared — it was earned.

THE TESTING RESET

The biggest transformation didn't happen on the board — it happened on the bench.

 

We completely refreshed the testing philosophy.

 

Instead of "does it fire," we introduced:

 

  • Controlled batch testing
  •  

  • Repeatable waveform validation
  •  

  • Stress testing across operating ranges
  •  

  • Clear pass/fail criteria tied to real data
  •  

 

Each unit now told a story — through numbers, not guesswork.

 

This is where quality stopped being subjective.

Circuit Board Testing
Quality Control Manufacturing
Industrial Equipment

THE TURNING POINT

Something interesting happened during this phase.

 

The product didn't just stabilize.

 

It got better.

 

Field feedback came back stronger.

Failures dropped.

Consistency went up.

 

And then the market responded.

"This isn't a 'finished' product story. It's a living system — one that improves daily."

 

Today, the reengineered Sierra Blaster isn't sitting on a shelf.

 

It's selling. Fast.

 

Orders are moving.

Confidence is growing.

And the QC process continues to evolve with every production run.

WHAT THIS PROJECT PROVED

This project reinforced something we deeply believe at DESIGN 4 IT:

 

Great engineering isn't about starting from zero.

It's about knowing what not to break.

 

Sierra Blaster didn't need reinvention.

It needed respect, discipline, and modern execution.

 

And that's exactly what it got.

Real engineering shows up in consistency, not marketing.

THE TAKEAWAY

Legacy products can outperform new ones — if engineered correctly

 

Modern QC is a mindset, not a checkbox

 

Market trust is built slowly, but lost instantly

 

Real engineering shows up in consistency, not marketing

 

 

This wasn't just a redesign.

 

It was future-proofing a legend.

"Market trust is built slowly, but lost instantly."